03.06.2019
Da es am vorherigen Tag nicht geklappt hat, habe ich nun das Syntaxhighlighting auf NextGeneration eingebaut. Dazu musste ich das bestehende Template für den Codeblock anpassen, eine neue JavaScript-Datei mit der Hauptlogik und eine SCSS-Datei für die Styles erstellen.
Aufgabe 2
In der zweiten Aufgabe geht es darum ein neues Pagelayout für die volle Bildschirmbreite zu erstellen.
KONFIGURATION
Das erste was gemacht werden musste ist, im Backend ein neues Pagelayout mit dem Titel Full Width zu erstellen.
Weitere Konfigurationen ist das Template, in diesem Fall 'html/default.html', und die Layoutregionen. Für das Full Width Layout wird nur eine Region benötigt und diese ist die Standard Region.
DEFAULT.HTML
Damit dieses Layout nun auch Wirkung hat, musste ich im default.html kleine Anpassungen vornehmen.
Aufgabe 3
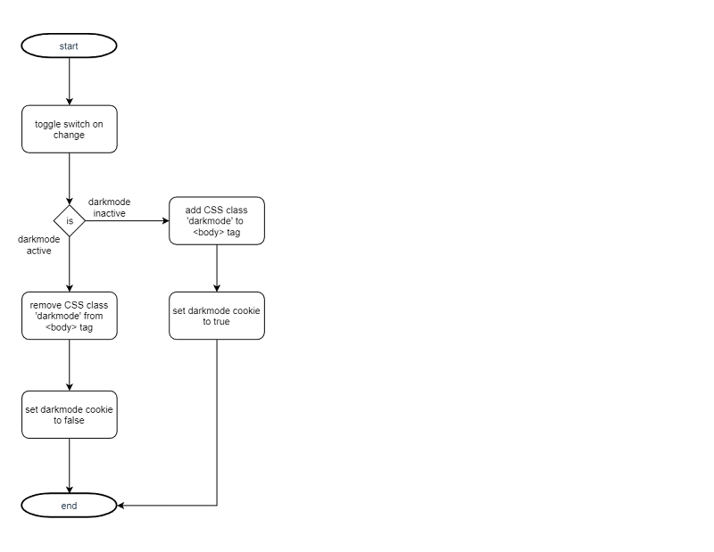
Es soll auf der NextGeneration-Seite die Möglichkeit bestehen, zwischen Light- und Darkmode zu wechseln.
DESIGN
Wie schon in der ersten Aufgabe, habe ich mir auch in dieser zuerst ein einige Gedanken über die Umsetzung gemacht, bevor ich mit dem Implementieren angefangen habe:
- der Benutzer sollte über einen Toggle-Switch den Modus wechseln können
- der Modus sollte mit Cookies gespeichert werden
- der Darkmode soll möglichst wenig Logik verwenden

Reflexion
Positives
Dadurch dass ich mit dem Full Width Layout sehr schnell fertig geworden bin, konnte ich den "Rückstand" beim Einbinden des Syntaxhighlighters wieder gut machen.
Negatives
Auf NextGeneration sieht des Codeblock nicht genau gleich aus wie im Prototypen.
Lernerfahrungen
Ich habe gelernt was Pagelayouts sind, wie man sie erstellt und anwendet.
Zu beachten gibt es, dass wenn man keine Layoutregion angibt das Pagelayout, beim Erstellen einer neuen Seite, nicht zur Auswahl steht.